Curso Online de Nivel 5: Reparación de Placas Base Android
Domina la reparación avanzada de smartphones a nivel electrónico. Conviértete en un experto técnico con nuestro curso de reparación de placas base.

420 €
295 €
Oferta lanzamiento
PRÓXIMO CURSO NIVEL 5
420, sólo 295 Euros.
Subscríbete y obtén el 30% de descuento.
(OFERTA DE LANZAMIENTO)
¿Por qué estudiar este curso?
Aprenderá a diagnosticar y reparar las averias mas comunes de la placa base, a nivel electrónico, siguiendo un protocolo. Circuito de encendido, de carga, de pantalla, etc ...
- Comprenderá el funcionamiento de los componentes de una placa base
- Aprenderá a utilizar un protocolo de diagnóstico
- Estudiará las averías más comunes de una placa base Android
Temas del curso
Reconocimiento de componentes
Aprenda a identificar y testear los componentes de una placa base
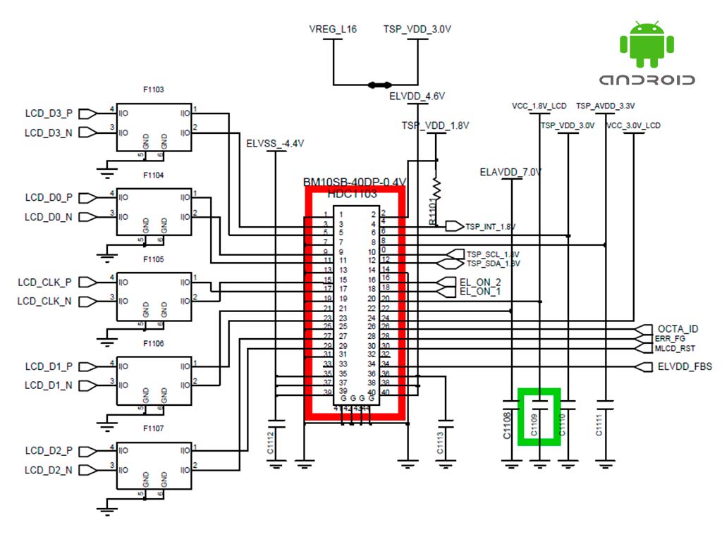
Esquemáticos y BORNEO
Entienda cómo utilizar esquemáticos y la aplicación BORNEO
Circuitos de carga y encendido
Analice y repare averías en los circuitos de encendido, de carga, pantalla. etc ...
Módulos del Curso

Reconocimiento de Componentes
Identificación y chequeo de componentes (resistencias, condensadores, bobinas, ldo, etc ...
- Resistencias. condensadores, bobinas, ...
- Detección de cortos y fugas
- Análisis de componentes SMD

Esquemáticos y BORNEO
Domina las herramientas esenciales de diagnóstico
- Interpretación de esquemáticos
- Uso avanzado de BORENEO
- Diagnóstico eficiente de placas

Circuitos de Carga y Encendido
Analiza y repara averías en sistemas críticos
- Análisis de circuitos de carga
- Diagnóstico de problemas de encendido
- Reparación de IC de carga y PMIC
- Solución de problemas en líneas VBUS y VBAT

Técnicas de Reballing
Analiza y repara Chips de distintos curcuitos
- Técnicas de reballing en IC de carga
- Técnicas de reballing en PMIC
- Técnicas de reballing en IC base band, transceiver, ...
- Reconstrucción de pistas

Reparación del circuito de Display, táctil, etc ...
Soluciona problemas de pantalla, táctil, etc ...
- Diagnóstico y reparación de fallas en circuitos de pantalla, táctil, etc ...
- Diagnóstico y reparación de fallas en circuitos de sonido, etc ...
- Diagnóstico y reparación de fallas en circuitos de wifi, etc ...

Prácticas de Reparación
Aplica tus conocimientos en casos reales
- Casos de estudio de reparaciones reales
- Prácticas guiadas de reparación
- Técnicas avanzadas de microsoldadura
Invierte en tu Futuro Profesional
Curso de Reparación de Placas Base
- Formación online práctica intensiva
- Diploma con prestigio
Nota: Somos un CENTRO DE FORMACIÓN, por tanto, la enseñanza que impartimos está EXENTA de IVA. Ley del IVA, 37/1992, Artículo 20, Apartado 9.
¿Por qué elegir nuestro curso?
Alta demanda laboral
El mercado necesita técnicos especializados en reparación de placas base.
Prácticas reales
Prácticas profesionales desde el primer día.
Enseñanza garantizada
Garantizamos la enseñanza, tal como lo demuestran los cientos de comentarios positivos.